贵州发布住宅工程质量控制导则!地下室、外墙、屋面等部位防渗漏技术方案出炉!

发表时间:2025-12-26 11:08
导语



近日,贵州省住房和城乡建设厅正式印发《贵州省住宅工程质量常见问题技术控制导则(1.0 版)》(简称《导则》),这是贵州落实《质量强国建设纲要》与质量强省要求的重要举措。



《导则》结合贵州实际,针对住宅渗漏、墙体开裂等群众关切的质量痛点,以及住房城乡建设部重点整治方向编制,标志着该省住宅质量管控从 “事后整改” 转向 “事前预防、事中控制”。其适用范围覆盖省内新建、扩建、改建的房屋建筑住宅工程,内容贯穿住宅建设全流程,涵盖地基基础、磷石膏应用、渗漏防治等 14 个关键领域,还结合贵州山区特点强化针对性技术措施,如破解磷石膏墙体开裂难题。


《导则》实操性突出,不仅描述质量问题现象与成因,还提供施工规范、防治方案,图文结合便于一线人员执行,例如针对渗漏明确关键部位控制原则与工序要求。


为推动落地,贵州省住建厅要求各市(州)住建主管部门等相关单位组织学习宣贯,并将其纳入工程质量监督、验收等工作,对违规单位严肃处理。《导则》实施将为贵州住宅工程提供统一技术依据,减少质量通病、保障住房安全与功能,推动住宅建设从 “有没有” 向 “好不好” 转变,未来还将结合实践修订完善。





图片


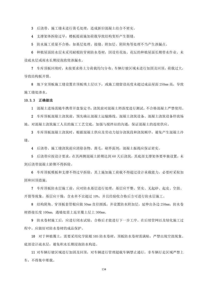
《导则》中关于防水的相关章节,主要内容如下:

图片
图片
图片
图片
图片
图片
图片
图片
图片
图片
图片
图片
图片
图片
图片
图片
图片
图片
图片
图片
图片
图片
图片
图片
图片
图片
图片
图片
图片
图片
图片
图片
图片
图片
图片
图片
图片



来源丨贵州省住建厅


分享到:
website qrcode

扫描查看手机版网站

北京蓝兴建设工程有限公司
联系邮箱:BJLANGUANG@163.COM
联系电话:010-68291316
联系地址:北京丰台区丰仪南路1号院9号楼1层102
公众号二维码